Wir sind die erste EnergieGenossenschaft, die für das BAFA-Invest-Programm zugelassen ist.
Jetzt kannst du investierendes Mitglied bei der bINe werden und erhältst 15% der Investitionssumme zurück.

Wenn du später alles gelesen hast, kommst du hier zur Registrierungsseite, wo du dein Interesse an einer investierenden Mitgliedschaft anmelden kannst.
Bevor wir die Voraussetzungen und die Vorgehensweise im Detail klären, zunächst ein grober Überblick über das Zusammenspiel der verschiedenen Beteiligten.
Ablauf

Jetzt klären wir die Voraussetzungen.
Das klingt jetzt alles sehr formal, erspart aber mögliche Probleme:
- Investierender muss eine natürliche Person mit Hauptwohnsitz im EWR ( = Europäischer Wirtschaftsraum) sein, die nicht mit dem Unternehmen verbunden ist. (Alternative: GmbH, wird hier nicht näher beschrieben, siehe BAFA)
- Der Investierende muss eine erstmalige Beteiligung von mindestens 10.000€ (100 Anteile) vornehmen und kann höchstens 3.333 Anteile investieren. Dies entspricht maximal 50.000€ Erwerbszuschuss.
- Ist man bereits ordentliches Mitglied der Genossenschaft, kann man selbst nicht mehr investierendes Mitglied werden. Dann könnte aber der Ehepartner/die Ehepartnerin investierendes Mitglied werden.
- Hat der Investierende bereits in andere Unternehmen im Rahmen des BAFA-Invest-Programmes investiert, so gelten besondere Regelungen (werden hier nicht beschrieben, siehe BAFA)
- Innerhalb eines Zeitraumes von zwei Jahren vor der Beteiligung bis zum Ende der Mindesthaltedauer von drei Jahren nach der Beteiligung darf der Investierende nicht mit dem Unternehmen verbunden sein, etwa als Geschäftsführer oder beschäftigte Person. Dem Unternehmen verbundene (nahestehende) Personen sind Familienangehörige zuzuordnen, ebenso Stiefmütter/Stiefväter/Lebenspartner der Eltern bei vorliegender Haushaltsgemeinschaft.
- Der Investierende erwirbt Genossenschaftsanteile in entsprechender Höhe und somit Risiko tragende Anteile der Genossenschaft. Nebenabsprachen zur Risikominimierung sind nicht statthaft.
- Die Mindesthaltedauer der Einlage beträgt 3 Jahre. Alle Voraussetzungen müssen in allen diesen 3 Jahren erfüllt sein
- Der Anteilserwerb muss wirtschaftlich motiviert sein (Gewinnerzielungsabsicht), auf eigene Rechnung/mit eigenem Geld erfolgen und darf nicht kreditfinanziert sein. Der Einsatz von Fremdkapital ist nicht zulässig.
- Die Zertifizierung der Genossenschaft galt zunächst nur bis zum 19.10.2025. Dann musste die Förderfähigkeit neu beantragt werden. Der Antrag läuft bereits. Da wir sehr hoffnungsvoll sind, die Förderfähigkeit erneut zu erhalten, kann das Verfahren auch vorab schon starten, insbesondere kann auch der Online-Antrag auf Bewilligung des Erwerbszuschusses schon gestellt werden.
Wenn diese Voraussetzungen auf dich zutreffen, fülle auf der Seite „Investierende Mitgliedschaft“ das Formular aus. Wir setzen uns mit dir in Verbindung.
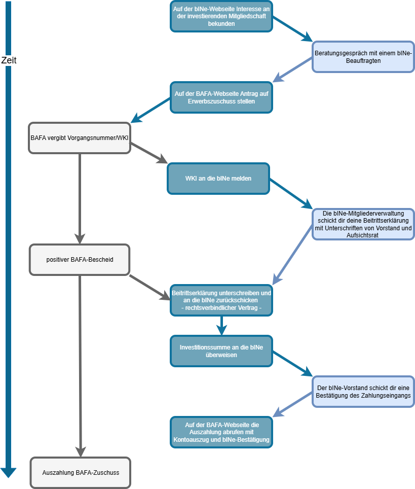
Die folgenden Schritte beschreiben das anschließende Verfahren.
- In einem Beratungsgespräch mit einem Vorstands- und/oder Aufsichtsrats-Mitglied wird mit dir über die anstehende Investition gesprochen ähnlich zu einem Aufklärungsgespräch bei einer Anlage bei einer Bank.
- Du erhältst dabei auch die WKU-Nummer (WKU = WagnisKapitalUnternehmen), die du beim Ausfüllen des BAFA-Antrags brauchst.
- Auf der Seite des BAFA stellst du einen Online-Antrag auf Bewilligung des Erwerbszuschusses. Am besten liest du vorher unsere BAFA-Ausfüllhilfe.
Ausreichend zur Fristwahrung ist das erfolgreiche Absenden des Onlineantrages auf der Internetseite des BAFA. Wird der Antrag erfolgreich gestellt, erhältst du vom BAFA eine Bestätigung per E-Mail mit der Vorgangsnummer und eine WKI-Nummer (WKI = WagnisKapitalInvestor). - Die WKI meldest du an die bINe.
- Die bINe-Mitgliederverwaltung schickt dir eine vorbereitete Beitrittserklärung mit den Unterschriften von Vorstand und Aufsichtsrat.
- Das BAFA bearbeitet deinen Antrag und schickt dir einen Bewilligungsbescheid.
- Du unterschreibst die Beitrittserklärung und sendest sie an die bINe zurück.
- Die Genossenschaftsanteile in der beantragten Höhe solltest du jetzt, nach der Unterzeichnung der Beitrittserklärung überweisen, Verwendungszweck „Erwerb von Genossenschaftsanteilen“.
- Der bINe-Vorstand schickt dir nach Zahlungseingang eine „Erst-Invest-Bestätigung“ zur Vorlage beim Antrag auf Auszahlung des Erwerbszuschusses.
- Nun kannst du die Auszahlung des Erwerbszuschusses über das elektronische Formular ( Zahlungsabruf ) auf der BAFA-Webseite, beantragen.
- Dazu brauchst Du deine WKI-Nummer = Vorgangsnummer und das im Bewilligungsbescheid genannte Passwort. Beim Zahlungsabruf sind noch einmal Daten einzugeben wie hier beschrieben.
- Der Nachweis der Investition muss innerhalb der im Bewilligungsbescheid genannten Frist erfolgen. Dazu ist im Upload-Bereich des BAFA der Kontoauszug (s.u.) und die schriftliche Bestätigung der bINe hochzuladen (s.o.).
1. Kontoauszug deines Kontos, aus dem die Überweisung der Investitionssumme auf das Konto der bürgerINenergie eG ersichtlich ist. Der Kontoauszug muss folgende Angaben enthalten:
– Name des Kontoinhabers
– Summe der Überweisung
– Datum der Überweisung
– Bankverbindung: bürgerINenergie eG
– Verwendungszweck „Erwerb von Genossenschaftsanteilen“
2. Schriftliche Bestätigung des Empfängers (der bINe) über den Erhalt der Zahlung, ausgestellt vom Vorstand der bürgerINenergie eG (=Erst-Invest-Bestätigung, s.o.)
3. Die Beitrittserklärung, auf der Vorstand und Aufsichtsrat dem Beitritt zugestimmt haben.
In Antwortschreiben fordert das BAFA zusätzlich eine „Kopie des notariell beurkundeten neuen Gesellschaftsvertrages/der notariell beurkundeten neuen Satzung an“, die wir dir ebenfalls zuschicken. - Die Auszahlung des Erwerbszuschusses von 15% erfolgt nach Prüfung der Unterlagen durch das BAFA ohne eine weitere Information.
- Der Zuschuss ist steuerfrei
Disclaimer: Die obigen Informationen stammen von den Seiten des BAFA und sind von uns nach bestem Wissen, aber ohne Anspruch auf Vollständigkeit zusammengestellt worden. Etwaige Fehler bitte sofort melden!
